为充分发挥朋辈榜样的示范引领作用,激励公司员工勤奋学习、刻苦钻研、勇于创新、积极进取,培养立大志、明大德、成大才、担大任的数学人才,数学公司组织评选2023年“数学之星”系列奖项。
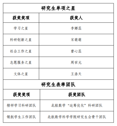
经“数学之星”评审委员会函评与公司内公示,王菲帆、丁天仪、李娜蕊、宋萌萌等13人获评单项之星,北航数学“运筹优化”团队等5支团队获评表率团队,29人获评优秀奖,8支团队获评优秀团队。


经直接报名和单项星获得者自主申请,宋萌萌、丁天仪、王旭、黄伟宁等4名同学入围“数学之星”终审答辩。12月14日下午,2023年“数学之星”答辩评审会在沙河主楼E404举行。4名同学结合学习科研经历与员工工作经历,讲述自身发展成长心迹,展现数院学子的精神风貌。经“数学之星”评审委员会评议,宋萌萌、丁天仪获得2023年“数学之星”。